KY开元集团官网入口
欢迎访问KY开元集团官网入口人民武装部网站!
联系我们
|
加入收藏
首页
部门概况
工作职责
机构设置
新闻公告
征兵工作
在校入伍
军训工作
资料模板
报名应征模板
政考材料模板
学费补偿代偿模板
当前位置:
首页
>
隐藏校内手续
>
退伍复学手续
> 正文
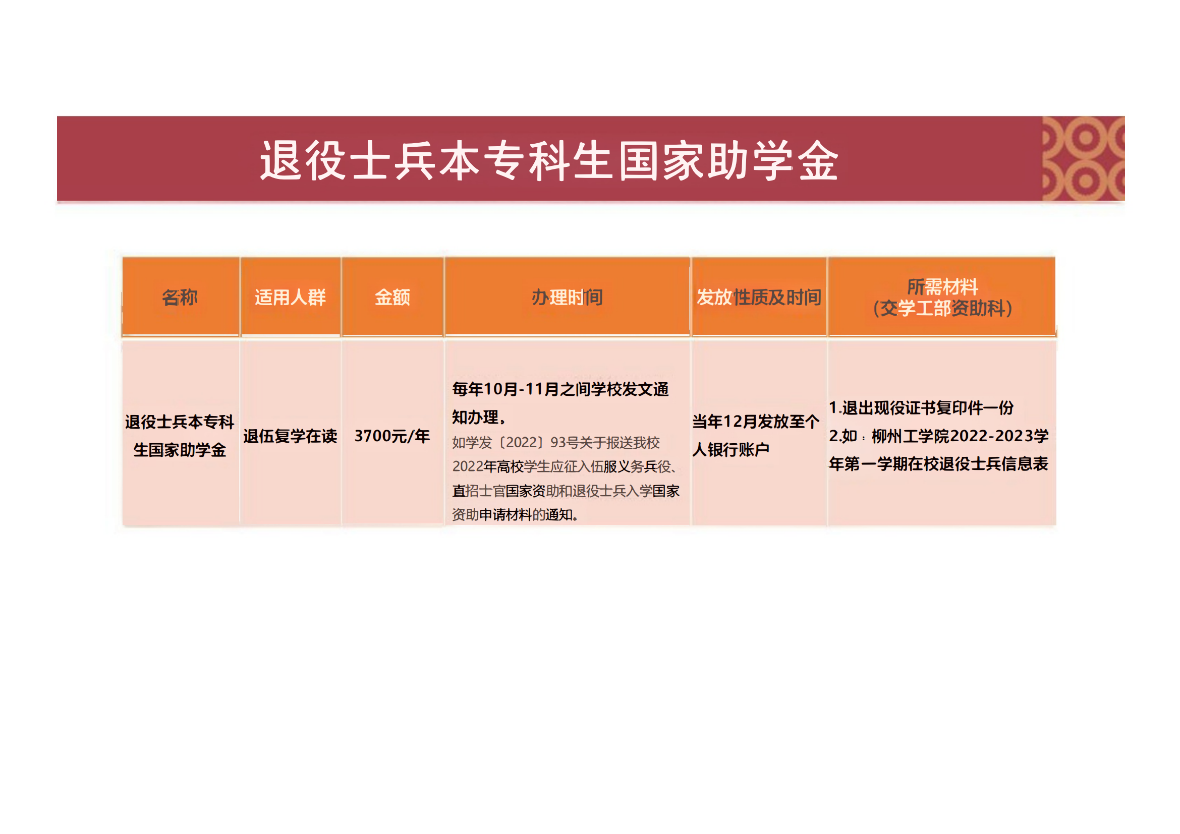
退役士兵国家助学金
作者: 学生工作部 信息来源:学生工作部 发布时间: 2025-04-08
学生工作部 地址:科教楼二楼
电话:3517131